Autodesk Maya2016是一款最新的3D建模和动画软件。这款Autodesk Maya 2016可利用更多计算机资源(内核)来提高动画性能,而且Maya2016兼容了MacbookPro的Retina(视网膜)屏,支持4K超高分辨率显示。

maya 2016新功能介绍
1、不再区分多边形和曲面,将两者归为Modeling(建模)模块,转移原动画模块的变形器到建模模块。
2.原动画模块更名为Rigging(绑定)模块,而新的Animation(动画)模块仅保留对软件动画关键帧的设置播放功能,以及动画约束功能。
3.传统和内核动力学功能合并到FX(特效)模块。

可以看到,Maya2016走了简约的路线,将过去繁琐的分类尝试了简化,去除意义不大的功能。虽然还存在一些小问题,不过用户体验确实得到不少的提升。
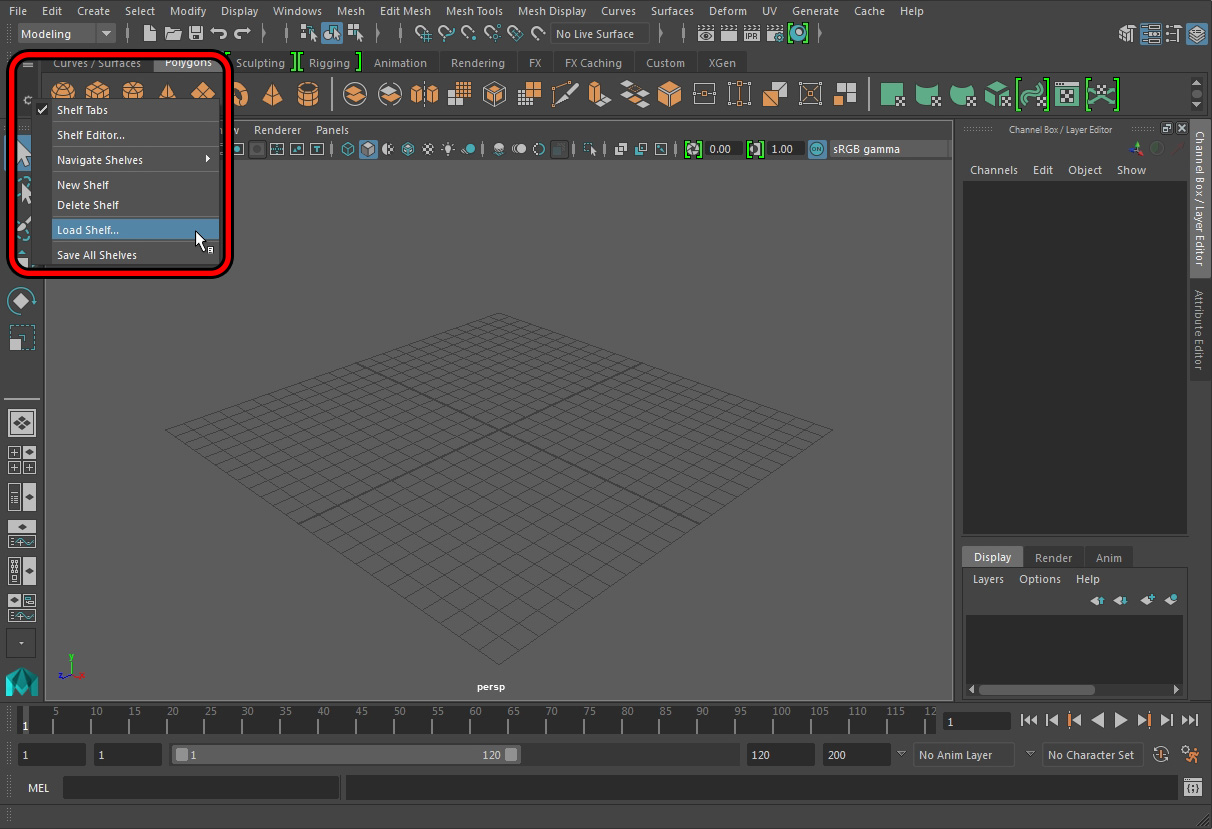
默认隐藏了例如Toon,Muscle,Fur等工具架,使用LoadShelf可以加载它们,不过会发现其中不少图标并没有重新绘制(估计UI设计师忙不过来了……)。


新增了针对流行的游戏引擎接口,可直接将Maya场景中的模型动画发送到Unity和Unreal游戏引擎。

重新设计了自定义快捷键的编辑窗口,更美观简洁。

Profiler(Windows->GeneralEditors->Profiler)性能分析器窗口可以测算场景中的资源占用情况,类似游戏引擎,可以参考并针对性的优化场景模型动画以及脚本的运行效率。

Autodesk Maya 2016最显著的变化
【建模】
Maya在之前的版本中就开始弱化Subdivs(细分)建模的作用,这个随着时代发展的过渡产物逐渐被淘汰,目前仅作为polygon(多边形)和nurbs(工业曲面)之间相互转化的桥梁。
针对多边形增加了SculptingTools(雕刻工具集)--类似Mudbox的雕刻,传统的SculptGeometryTool被移到Surfaces菜单下。BlendShape编辑器被加入到SculptingTools的工具架上,方便制作表情动画。不过太复杂模型的雕刻依然可能异常,雕刻的算法并没有太大的改进。

Multi-Cut工具得到进一步改善,并可以绘制90度直角线段,但是依然没有修正鼠标中键切面的精度问题; CutFacesTool切面功能被移除,使用ModelingToolkit下的Multi-Cut下的SliceTool进行替代(步骤显得麻烦了)。个人觉得这是个奇怪的决策,因为传统CutFacesTool可以多个非连接面进行切割,而SliceTool并不具备,maya的切面功能被弱化了—上一版本中我已经提到。
*使用Multi-Cut绘制90度直角线段的方法:绘制线段过程中按住键盘ctrl+shift,等待面上出现垂直线段后鼠标左键确定即可。

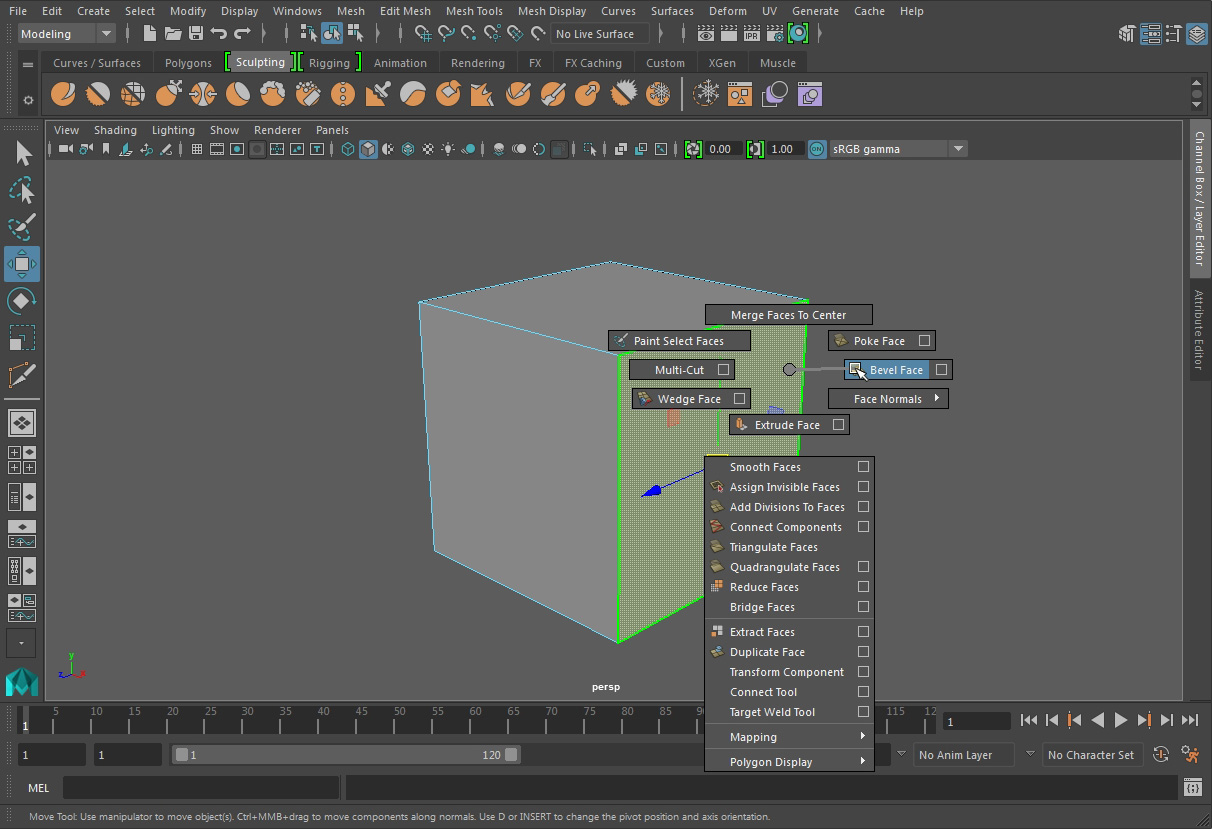
3dsMax的一些建模传统被继续加入到Maya中,例如BevelFace。

UV编辑器视图有了新的改善,并新增一些方便的UV笔刷工具,可以对UV局部进行平展。

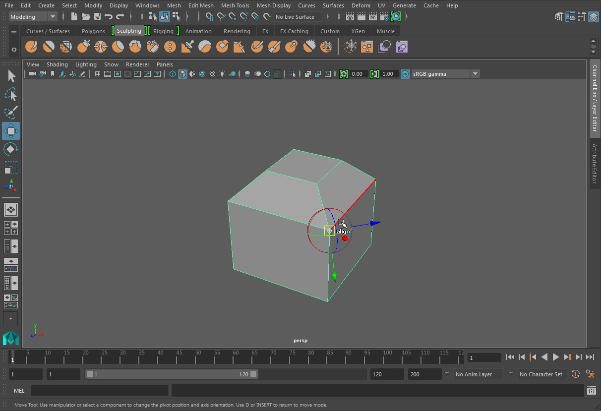
物体轴心编辑得到大幅度的增强,现在我们可以通过任意或者自适应方式来更改物体及其元素的轴心,使得建模和动画更加灵活。按住D或者Insert键,可以使用控制手柄改变轴心位置和朝向,也可以使用align自动匹配功能更改轴心—左键按住不放在模型任意位置移动,可以看到轴心随着点线面的法线方向而改变。

选择物体元素的情况下,Ctrl+中键可以按元素的法线方向移动。
选择物体情况下,按Alt+D可以取消当前选择—这个功能已经等待很久。

【绑定】
新增DeltaMush变形器,它的Displacement属性可以平滑模型表面,类似平均点(EditMesh->AverageVertices)的功能--当然变形器的可控性会更好一些。应用于角色蒙皮的时候可以修复一些模型点穿插的现象。

改进了动画轨迹的可视化编辑。

IK系统增加了控制方向的属性。当给关节链添加IK Spline Handle(样条线IK),在ikHandle节点下,勾选启用IK Solver Attributes下AdvancedTwistControls,可将WorldUpType设置为Object Rotation Up (Start/End),通过两个WorldUpObject方向参考,解决根关节运动时子关节可能发生的翻转现象。

【动画】
针对动画的执行效率,Maya2016增加了显卡的GPU平行解算模式。配合GPU Cache中OpenGL图形模式的设置,可以更好的发挥专业OpenGL显卡在Maya中的作用。

【特效】
XGen可以看做是对Maya内置PaintEffect笔刷特效的扩展,适用于较为复杂的大面积特效。Maya2016中,XGen新增更多头发着色器预设,并加速了预览性能,将是替代maya传统Fur(皮毛)的解决方案。
Bifrost流体特效加入新的FLIP解算器,可以模拟火焰,烟尘,云雾效果;增加Bifrost泡沫运算,改进液体模拟流程,分享低分辨率解算引导高分辨率解算的功能;增加液体表面张力和粘性的属性。

Soft body柔体特效加入到内核动力学系统中,旧版粒子系统归入内核动力学系统菜单。

【渲染】
Hypershade超材质编辑器的用户界面变得更加友好。除了能添加例如材质属性面板和渲染窗口到编辑器内,还预置了模型效果参考(例如布料,水花,茶壶等),并增加了HDR环境照明效果,配合MentalRay渲染器,能快速的定制出用户需要的材质效果。相对于传统的通过渲染场景模型来进行材质调试,提高了工作效率。如果你喜欢材质视图内置的HDR环境贴图,可以在Maya的安装目录中的IBL文件夹中找到相应图片文件,例如:
聽C:\Program Files\Autodesk\Maya2016\presets\Assets\IBL。
*稍显不足的是预置的模型在材质视图中还无法进行三维旋转观察更多角度的细节。

*当场景中存在大量材质,这个新版本的Hypershade打开会延迟,甚至在你只是点击选择一个包含大量材质的模型组时候会卡顿很久(尤其是启用了材质浏览窗口的情况下),只能期待官方的更新来改善性能。
GLSL(OpenGL Shading Language)材质被专业OpenGL显卡所支持,可以模拟DirectX11下的游戏显卡效果。在Viewport2.0视图下,启用软件设置中Display下的OpenGL Core Profile mode即可。
Autodesk Maya 2016怎么安装
Autodesk Maya 2016官方中文版安装教程
1、运行安装程序,选择解压目录,目录不要带有中文字符,安装包软件大小为6.21GB
2、解压完毕后自动弹出安装界面,点击“Install”聽
3、选择“I Accept”接受用户协议,点击Next
4、输入序列号“066-66666666”,Product key(安装秘钥):660H1,点击Next
5、选择安装功能以及安装目录,点击“Install”开始安装
6、安装完毕后,断开计算机的网络连接,运行桌面Maya 2016快捷方式,点击“激活”
7、打开Autodesk 2016注册机,点击“Patch”
8、将请求码复制入内,点击“Generade”
9、将生成的激活码复制入内,点击下一步
10、弹出窗口提示注册成功,安装破解已经完成,大家快去体验吧

Autodesk Maya 2016官方中文版存在缺点
【不足】
让人混乱的线性工作流
不可否认,线性工作流能提高新场景灯光渲染的效率(因为gamma值的提升有助于场景暗部细节的重现),但是在继承过去的项目文件,或者输出场景到其他软件的时候,线性工作流的模式容易引起各种困惑--最糟糕的是软件设计者想当然的将颜色管理作为了默认开启的功能。

例如颜色管理只在Viewport2.0视图下才有效,渲染支持mentalRay但是实时显示却不支持mentalRay大部分材质,并且需要在渲染设置中使用OpenEXR(exr)格式才能输出颜色管理下的效果(如果是其他格式例如maya自身的iff格式,需要勾选ApplyOutputTransformToRenderer)。

*过去项目文件中的贴图将被强制赋予sRGB的颜色空间,渲染结果是:带贴图的模型将会变暗(如果输出exr格式则是不带贴图的模型将被加亮)。用户必须手动关闭软件设置中的颜色管理功能才能得到正常的结果,或者自定义新的颜色空间的规则。
不会自动优化的动画计算
较为完善的Maya2015 SP6,在动画执行的时候,孤立模式下会自动忽略用户不需要计算的冗余数据,实现高效的预览;经过大换脸的Maya2016,这方面让人很失望,增加了所谓的GPU并行解算,却牺牲了实用的效率计算。即使将动画物体置于视图外,Maya2016仍然会计算用户所看不到的元素,拖慢整个场景速度。

Hypershade窗口拖慢速度
建议不要在具有大量材质的场景中直接开启带渲染视图的Hypershade,卡顿时间长的同时,也可能导致后续场景操作延迟或者程序出错。
Autodesk Maya 2016中文破解版教程
1、安装完成打开桌面图标;

2、点击同意协议;

3、验证你的许可证;

4、点击下一步,同时关掉页面,重启一次激活;

5、复制好申请号;

6、启动注册机;

7、吧申请号复制到注册机第一行;

8、点击【patch】,然后点击确定;

9、点击【generate】;

10、复制序列号到软件激活码下面;

11、完成激活;

12、正常打开软件!

下载仅供下载体验和测试学习,不得商用和正当使用。
下载体验
