2021年下学期要开学了,很多家长和学生用户都在寻找全新的电子书,可以直接打印在线学习预览课程内容,帮助广大学生在线复习等!

六年级下册语文电子课本2021图片预览










六年级下册语文单元介绍
第一单元
1 北京的春节
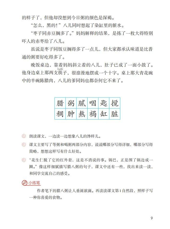
2 腊八粥
3 古诗三首
寒食
迢迢牵牛星
十五夜望月
4* 藏戏
习作:家乡的风俗
语文园地
第二单元
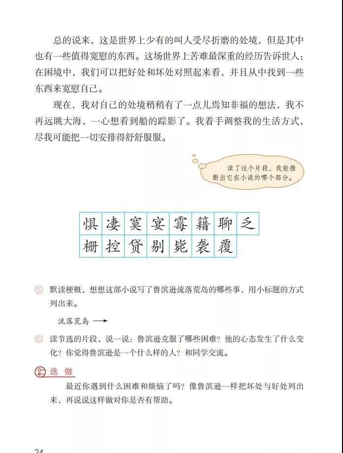
5 鲁滨逊漂流记(节选)
6* 骑鹅旅行记(节选)
7* 汤姆·索亚历险记
口语交际:同读一本书
习作:写作品梗概
语文园地
快乐读书吧:漫步世界名著花园
第三单元
8 匆匆
9 那个星期天
习作例文:别了,语文课
阳光的两种用法
习作:让真情自然流露
2021年春六年级下册教材改动情况预览
●目录:第二单元“快乐读书吧”改为“快乐读书吧:漫步世界名著花园”。
●4《藏戏》:第6段“唐东杰布在山南琼结,认识了能歌善舞的七兄妹”改为“唐东杰布在山南琼结认识了能歌善舞的七兄妹”。
●5《鲁滨逊漂流记(节选)》:第3段“他就找了一些木头做成木筏,划到船边”改为“他游到船边,用船上的桅杆、帆杠、木板制成了木筏运送从船上带来的物品”。
●8《匆匆》:第2段“我不知道他们给了我们多少日子”改为“我不知道他们给了我多少日子”。
●第三单元习作例文《别了,语文课》:旁批“这里选择了老师留言和同学送书两件事”改为“这里选择了 老师和同学留言、送书的事”。
●11《十六年前的回忆》∶阅读链接“囚歌”改为“董存瑞舍身炸暗堡”。
●13《金色的鱼钩》:第34段“我想,等革命胜利以后,我一定要把这个闪烁着金色光芒的鱼钩送到革命烈士纪念馆去,让我们的子孙都来瞻仰它。”改为“我想,等革命胜利以后,我一定要把它送到革命烈士纪念馆去,让我们的子子孙孙都来瞻仰它。在这个长满了红锈的鱼钩上,闪烁着灿烂的金色的光芒!”
●第四单元口语交际:增加一个即兴发言的示例
●古诗词诵读《江上渔者》:“但:只”改为“但:单单,只是”。古诗词诵读《卜算子·送鲍浩然之浙东》增加“那:同‘哪’”。
下载仅供下载体验和测试学习,不得商用和正当使用。
下载体验
