17J908-2图集适用于夏热冬冷、夏热冬暖地区新建、改建、扩建的公共建筑。分别给出了不同保温材料在标准部位、层间部位、门窗部位、转角部位、女儿墙等部位的典型构造详图。其中外墙包括粘贴保温板外墙外保温系统、无机轻集料外墙外保温隔热系统、聚氨酯外墙外保温隔热系统等。
17J908-2图集预览


17J908-2图集目录
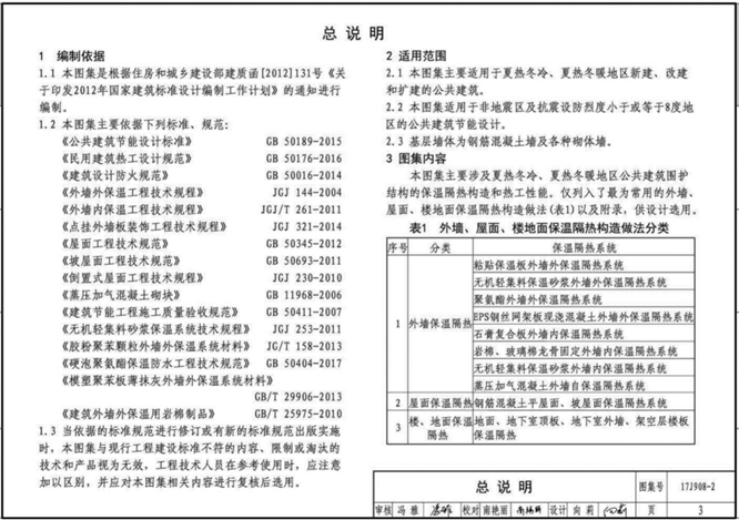
总说明
外墙保温隔热
外墙外保温隔热
外墙外保温系统说明
粘贴保温板外墙外保温系统说明
粘贴保温板外墙外保温隔热基本做法
粘贴保温板外保温窗口节点构造
粘贴保温板外保温平面转角节点构造
粘贴保温板外保温勒脚、女儿墙、防火隔离带节点构造
无机轻集料保温砂浆外墙外保温系统说明
无机轻集料保温砂浆外墙外保温隔热基本做法
无机轻集料保温砂浆外保温窗口节点构造
无机轻集料保温砂浆外保温平面转角节点构造
无机轻集料保温砂浆外保温勒脚、女儿墙节点构造
硬泡聚氨酯外墙外保温系统说明
喷涂硬泡聚氨酯外墙外保温隔热基本做法
喷涂硬泡聚氨酯外保温窗口节点构造
喷涂硬泡聚氨酯外保温平面转角节点构造
喷涂硬泡聚氨酯外保温勒脚、女儿墙、防火隔离带节点构造
EPS钢丝网架板现浇混凝土外墙外保温系统说明
EPS钢丝网架板现浇混凝土外保温隔热基本做法
EPS钢丝网架板现浇混凝土外保温窗囗节点构造
EPS钢丝网架板现浇混凝土外保温平面转角节点构造
EPS钢丝网架板现浇混凝土外保温勒脚、女儿墙节点构造
外墙内保温隔热
外墙内保温系统说明
石育复合保温板外墙内保温系统说明
石育复合保温板外墙内保温基本做法
石育复合保温板内保温粘结育布置
石育复合保温板内保温平面转角、踢脚节点构造
石育复合保温板内保温外墙与内隔墙交接处节点构造
石育复合保温板内保温窗囗节点构造
石育复合保温板内保温楼板、屋面节点构造
岩棉、玻璃棉龙骨固定外墙内保温系统说明
岩棉、玻璃棉龙骨固定内保温基本做法
岩棉、玻璃棉龙骨固定内保温平面转角、踢脚板节点构造
岩棉、玻璃棉龙骨固定内保温窗口、穿墙管道、接线金节点构造
无机轻集料保温砂浆外墙内保温系统说明
...
下载仅供下载体验和测试学习,不得商用和正当使用。
下载体验
