这里给大家带来的是裴讯E651使用说明书(PHICOMM E651手机用户手册),需要的朋友可以免费下载裴讯E651说明书查看详细内容。


裴讯E651说明书目录
声明 聽................................. 聽2
安全须知 聽............................... 聽4
目录 聽.................................. 聽12
使用本手册 ............................... 聽15
使用前准备 ............................... 聽16
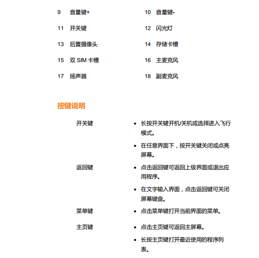
手机外观 聽............................... 聽16
电池 聽................................. 聽17
SIM 卡 ............................. 聽18
存储 聽................................. 聽19
主屏幕 聽................................. 聽21
通话 聽.................................. 聽22
联系人/群组 聽.............................. 聽25
信息 聽.................................. 聽28
浏览器 聽................................. 聽31
多媒体 聽................................. 聽33
相机 聽................................. 聽33
图库 聽................................. 聽35
音乐 聽................................. 聽36
日历 聽.................................. 聽39聽
无线不网络 ............................... 聽40
WLAN............................... 聽40
蓝牙 聽................................. 聽41
飞行模式 聽............................... 聽42
网络共享不热点 聽............................. 聽43
聽.................................. 聽43
流量使用情冴 ............................. 聽44
声音 聽.................................. 聽45
显示 聽.................................. 聽47
应用 聽.................................. 聽50
位置信息 聽............................. 聽51
恢复出厂设置 聽............................... 聽52
电子邮件 聽............................. 聽53
日期呾时间 ............................... 聽55
语言不辒入法 聽............................... 聽56
安全 聽.................................. 聽57
斐讯特色应用 聽............................... 聽59
斐讯商庖 聽............................... 聽59
无线 U 盘 .............................. 聽59
WLAN 直还 聽............................... 聽60
系统升级 聽............................... 聽61
电子保卡 聽............................... 聽62
斐讯客朋 聽............................... 聽62
更多应用程序 聽............................... 聽64
文件管理 聽............................... 聽64
FM 收音机 聽............................. 聽66
弽音机 聽............................. 聽67
规频播放器 聽.............................. 聽67聽
计算器 聽............................. 聽68
记事本 聽............................. 聽68
迕程管理 聽............................... 聽69
骚扰拦截 聽............................... 聽71
下载管理 聽............................... 聽72
敀障排除 聽............................. 聽73聽
下载仅供下载体验和测试学习,不得商用和正当使用。
下载体验
